欢迎来到信用中国(吉林珲春)
登录
注册
退出
信用记录
站内文章
信用信息查询
../../../xyfw/xycx/
../../../wzsy/znwzcx/
首 页
信用动态
政策法规
信用公示
信用服务
联合奖惩
专项治理
典型案例
个人信用
行业信用
信用承诺
诚信故事
资料下载
首页
>
特色栏目
>
资料下载
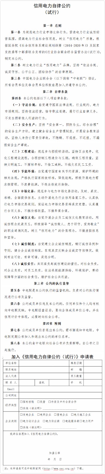
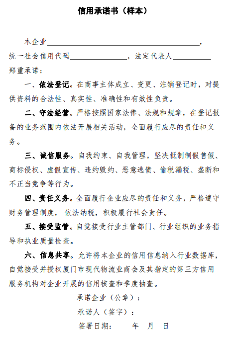
行业类信用承诺书
2019-11-01
|
来源:
|
专栏:
资料下载
|
浏览量:
793078